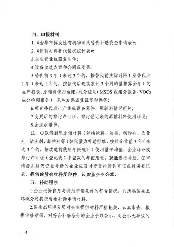
为加强臭氧污染防治,推进重点行业挥发性有机物源头替代工作,近期,金华市生态环境局印发了《金华市区挥发性有机物源头替代项目专项补助指导意见》,金华市根据文件要求参照执行。
自2022年1月1日起,金华市区实施VOCs源头替代,原辅材料替代量大于1吨(含1吨)的企业均可申请补助资金,包括但不限于以下工艺:工业涂装、胶粘过程、纺织品印花、包装印刷等。企业未申领(登记)排污许可证,或根据相关法律法规、标准等需强制使用低VOCs原辅材料的源头替代,或新增及减少的产能,不纳入补助范围。
1、涂料:粉末涂料以及VOCs含量限值符合《低挥发性有机化合物含量涂料产品技术要求》(GB/T 38597-2020)的水性涂料、无溶剂涂料、辐射固化涂料;GB/T 38597-2020未做规定的,VOCs含量限值符合《车辆涂料中有害物质限量》(GB24409一2020)、《工业防护涂料中有害物质限值》(GB30981-2020)等相关规定的非溶剂型涂料;
2、油墨:VOCs含量限值符合《油墨中可挥发性有机化合物(VOCs)含量的限值》(GB38507-2020)的水性油墨、胶印油墨、能量固化油墨、雕刻凹印油墨;
3、胶粘剂:VOCs含量限值符合《胶粘剂挥发性有机化合物限量》(GB33372-2020)的水基型胶粘剂、本体型胶粘剂;
4、清洗剂:VOCs含量限值符合《清洗剂挥发性有机化合物含量限值》(GB38508-2020)“低VOCs含量清洗剂”要求;
5、涂层剂、合成革用聚氨酯树脂及其他暂无相应标准和低VOCs含量产品规定的,按照“非溶剂型”原则进行判定,直至有相应的标准和规定发布后再参照实施。
满足前述补助条件的企业,基于实际VOCs原辅材料替代量进行补助。每完成替代1吨补助1.5万元,单家企业更高不超过30 万元。




【文章标签】 VOCs治理
下一篇:活性炭吸附箱风量与箱子尺寸的关系
如果您对我们的产品感兴趣,想要了解详情以及报价,请留下您的详细信息,我们将在24小时内安排专业的技术经理给您回复。
交流产品需求
专家定制设备
售后找朴华
电话:15890137611
地址:河南省郑州市高新技术产业开发区